英国·威廉希尔(股份有限公司)williamhill-唯一中文官方网站

当前位置: 主页 > 适老前沿 > 公司新闻

积石山县2026年度消费品以旧换新适老化智能家居产品购置补贴的公告

作者:小编发布时间:2026-04-08 07:31

  

积石山县2026年度消费品以旧换新适老化智能家居产品购置补贴的公告(图1)

  为认真贯彻落实《国家发展改革委财政部关于2026年实施大规模设备更新和消费品以旧换新政策的通知》(发改环资〔2025〕1745号)和《省民政厅、省财政厅关于印发甘肃省2026年度消费品以旧换新适老化智能家居补贴实施方案的通知》(甘民发〔2026〕16号)要求,促进养老服务消费升级与科技融合,提升我县老年人居家生活的安全性、便利性和舒适度,现将我县2026年度适老化智能家居补贴工作的有关事项公告如下,望广大老年人及家属知悉。

  以“智能监测跟进,安全防护前置,健康管理精准,生活辅助便捷”为目标,引导有需求的老年人家庭购置应用智能适老化产品,促进养老服务消费升级与科技融合,有效预防和减少居家意外事件,提升老年人生活品质。

  常住积石山县有居家适老化改造需求的60周岁及以上老年人家庭。不以房屋归属及房屋是否初装为限制性因素。

  (一)需求导向,突出重点。聚焦老年人居家养老需求,优先考虑高龄、失能老年人家庭。

  (二)自愿申请,公平普惠。尊重老年人及其家庭意愿,符合条件者可自愿申请。

  (三)一户一补,限额补贴。以老年人家庭为单位,每户在本方案有效期内享受一次补贴,总额控制。

  (四)先报先补,预算约束。根据补贴申报先后顺序进行补贴,补贴资金用完为止。

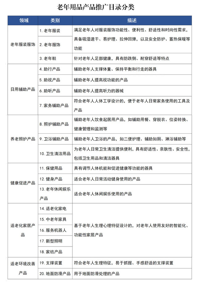
  补贴范围以《甘肃省消费品以旧换新适老化智能家居产品补贴目录(2026年度)》(附件1)为准,该目录主要涵盖生活辅助智能类、监测预警智能类、环境适配智能类及健康管理与照护智能类产品。

  超出目录范围的购置费用以及居家适老化改造所需材料费、装修费、人工费等不予补贴。

  在合理的需求范围内,购置指导目录内的适老智能家居产品,补贴标准应不高于实际销售价格(剔除所有折扣和优惠后的价格)的30%,每户补贴总金额不超过2万元。

  自本实施方案印发之日起至2026年12月31日结束,对在此期间内购置的适老智能家居产品予以补贴,补贴资金补完即止。

  原则上通过“甘快办”(APP或微信、支付宝小程序)线上申请;对于存在应用智能技术困难且家庭成员无法提供有效帮助的老年人,乡镇人民政府及村(社区)工作人员,应当提供必要协助。

  1.申请备案。通过“甘快办”上传《甘肃省适老智能家居产品购置需求表》(附件2)、老年人身份证、户口簿、房屋结构图或场景照片等材料,乡镇人民政府对是否符合补贴条件及其需求合理性进行审核,3个工作日内出具意见,对需求符合实际的报县级民政局,不符合实际的予以驳回,并说明原因;县级民政局根据资金实际,原则上2个工作日内出具备案意见(对因资金暂时用完的,可以延期出具意见),确保补贴资金使用精准、高效。

  2.购买申报。老年人家庭备案成功后20日内(超出期限备案资格失效、备案金额回收),自主选择销售信誉好、质量有保证、价格可承受的供货商购置安装,并索要支付凭证及发票,对购置物品进行拍照(显示时间),安装完成后通过“甘快办”补充提交支付凭证和发票、照片、申报补贴承诺书(附件3)、申请人确定的银行账户及开户行相关信息,申报补贴。

  3.审核拨付。乡镇人民政府收到申请件后,会同村(社区)进行现场核查,10个工作日内出具审核意见后报县级民政局。县级民政局对申请内容进行复核,5个工作日内出具审批意见。对符合补贴条件的,会同财政局及时将补贴资金拨付至申请人确定的银行账户;对虚报冒领等不符合补贴条件的不予补贴,并向申请人说明理由。

  4.资金监管。各乡镇人民政府要加强对适老智能家居产品购置工作的全流程监管,认真审核补贴资金申请材料,并负责对补贴资金拨付情况进行监管,确保资金安全、足额、及时发放。要一视同仁支持线上、线下经营主体,以及不同所有制、不同注册地、不同威廉希尔williamhill官网规模经营主体参与;不得指定或变相指定供货商,对于借机哄抬物价、以次充好的供货商,要及时反馈市场监管部门进行调查处理。发现挤占、挪用、侵占补贴资金等违法违纪行为的,按规定严肃处理,涉嫌犯罪的移送司法机关依法严厉查处。对发现利用不正威廉希尔williamhill官网当手段伪造、编造相关材料虚假交易、串通他人骗取补贴资金、售卖假冒伪劣产品等违法行为的企业和个人,及时移交有关部门依法依规查处。

  电话咨询时间:法定工作日上午8:30—11:30,下午2:30—5:30。

  1、附件1甘肃省消费品以旧换新适老化智能家居产品补贴目录2026年度.pdf

Copyright © 2025 英国威廉希尔股份有限公司 版权所有   冀ICP备19019220号-1