英国·威廉希尔(股份有限公司)williamhill-唯一中文官方网站

当前位置: 主页 > 适老前沿 > 行业动态

涉及594套住房 天水这一保障性住房改造工程计划10月开工

作者:小编发布时间:2025-08-30 04:42

  2025年8月28日,天水市公共资源交易中心发布了“麦积区保障性住房(配售或配租型)回购改造项目房屋装饰工程(项目名称)施工招标资格预审公告”,具体内容如下:

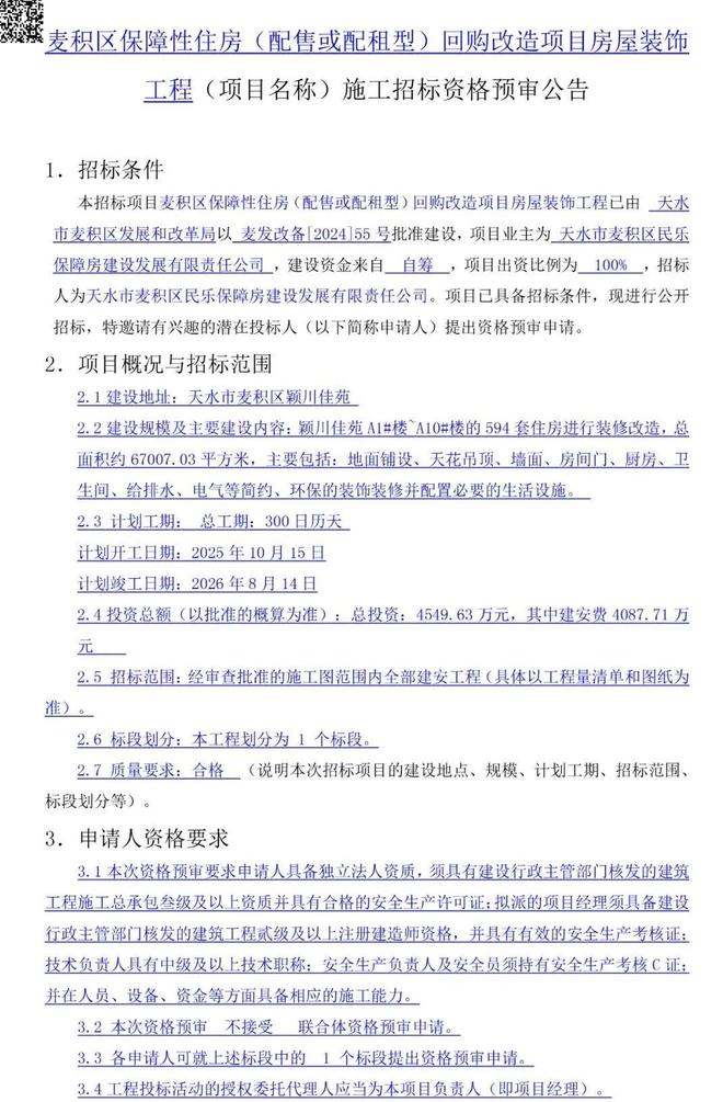
  本招标项目麦积区保障性住房(配售或配租型)回购改造项目房屋装饰工程已由天水市麦积区发展和改革局以麦发改备[2024]55号批准建设,项目业主为天水市麦积区民乐保障房威廉希尔建设发展有限责任公司,建设资金来自自筹,项目出资比例为100% ,招标人为天水市麦积区民乐保障房建设发展有限责任公司。项目已具备招标条件,现进行公开招标,特邀请有兴趣的潜在投标人(以下简称申请人)提出资格预审申请。

  2.2建设规模及主要建设内容:颖川佳苑A1#楼~A10#楼的594套住房进行装修改造,总面积约67007.03平方米,主要包括:地面铺设、天花吊顶、墙面、房间门、厨房、卫生间、给排水、电气威廉希尔等简约、环保的装饰装修并配置必要的生活设施。

  2.4投资总额(以批准的概算为准):总投资:4549.63万元,其中建安费4087.71万元

  2.5 招标范围:经审查批准的施工图范围内全部建安工程(具体以工程量清单和图纸为准)。

  2.7 质量要求:合格(说明本次招标项目的建设地点、规模、计划工期、招标范围、标段划分等)。

涉及594套住房 天水这一保障性住房改造工程计划10月开工(图1)

  特别声明:以上内容(如有图片或视频亦包括在内)为自媒体平台“网易号”用户上传并发布,本平台仅提供信息存储服务。

  【深房】租金348元起,附近就有地铁+高速!龙岗公租房恒地悦山湖花园房源介绍

  山东高速物业战略项目,北大纵横85.23分,和君76.81分,华夏中才60.71分

  吉祥航空一波音787客机芬兰机场滑入机坪过程中,左翼翼尖遭违停客梯车碰撞,吉祥回应:机上人员无恙,按相关法规给予旅客补偿

  上汽奥迪A5L Sportback与E5 Sportback登陆成都车展

  7000人,投档率100%......郑州城市职业学院招生又双叒叕火了!

Copyright © 2025 英国威廉希尔股份有限公司 版权所有   冀ICP备19019220号-1