英国·威廉希尔(股份有限公司)williamhill-唯一中文官方网站

当前位置: 主页 > 适老前沿 > 行业动态

老旧住房更新潮起:代建别错过这波风口

作者:小编发布时间:2025-11-06 05:31

  在城镇化从“增量扩张”转向“存量提质”的关键节点,“老旧住房自主更新、原拆原建”正成为城市更新的重要创新方向。2025年中央层面政策的明确支持与地方实践的加速落地,推进了老旧住房改造的实施进程,给代建行业带来了历史性发展机遇。

老旧住房更新潮起:代建别错过这波风口(图1)

  《中共中央国务院关于推动城市高质量发展的意见》明确提出了“支持老旧住房自主更新、原拆原建”,释放了城市更新模式转型的新信号。自主更新强调居民自治和市场参与,通过原拆原建的方式,让居民在原址上重建新房。与此同时,代建也成为不可或缺的一环。

  倪虹部长的发言释放了明确的政策信号:鼓励地方探索居民自主更新改造老旧住宅。同时,将2000年以前建成的老旧小区全部纳入改造范围,大大扩展了城市更新的覆盖面,为代建企业提供了更广阔的市场空间。

老旧住房更新潮起:代建别错过这波风口(图2)

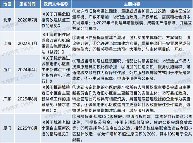
  多地颁布具体政策并推进多个项目落地1.多地颁布具体政策,提升项目推进效率

  各地关于“老旧住房自主更新、原拆原建”的政策普遍确立了“居民主体、政府引导、多元参与”的核心逻辑,聚焦破解集体共识凝聚与资金平衡两大关键难题。部分地区还结合实际细化补贴分级标准与金融支持措施,兼顾政策统一性与落地灵活性。

老旧住房更新潮起:代建别错过这波风口(图3)

  多个地方政策通过明确辖区内老旧小区自主更新、原拆原建的改造范围、推进时序与实施标准,直接释放区域性代建需求。各地方政策结合地域需求明确了绿色建造、适老化、智能社区等技术标准,鼓励代建服务向规划、运营等全链条延伸,推动企业技术与服务模式升级,同时依托民生工程助力企业提升区域品牌认可度,为拓展“代建+运营”的本地生态业务创造条件。

  从目前已开展的老旧住房自主更新、原拆原建案例来看,普遍呈现出以居民为核心主体的鲜明特征,项目多针对年久失修、生活功能不全甚至存在安全隐患的老旧建筑推进启动实施,改造后普遍实现居住品质提升与资产价值增值。

老旧住房更新潮起:代建别错过这波风口(图4)

  在老旧住房自主更新、原拆原建中,代建企业是资源整合者与专业执行者,其核心价值在于用全流程专业能力,将居民的意愿和政府的政策导向转化为落地项目,既解决了自主更新中的专业盲区、协调难点,又通过模式创新推动行业规范化。例如中铁城建在长沙项目中首创“全过程代办代建”体系,涵盖27项“打包服务”,成为湖南“四原重建”的标杆样本。随着地方政策持续细化,具备“全流程协调能力、技术落地能力、资金统筹能力”的代建企业,将成为原拆原建模式推广的核心力量。

老旧住房更新潮起:代建别错过这波风口(图5)

  自主更新项目为代建企业带来巨大的市场机会1.存量市场加速释放,市场空间持续增加

  在城市发展从“增量扩张”转向“存量提质”的关键阶段,老旧住房自主更新、原拆原建作为城市更新的创新路径,正释放出巨大的市场空间。代建企业凭借其专业的项目管理能力,成为衔接政策落地、居民需求与工程实威廉希尔官方网站施的核心纽带,迎来转型发展的重要机遇。

  以浙江省为例,全省2000年以前的房屋达72.12万幢,面积52255.13万平方米,其中1990年以前的城镇房屋有20.85万幢,面积9006.86万平方米。

  老旧住房自主更新项目的复杂性远超传统代建,从居民意愿统一到产权梳理,从资金筹措到审批协调,每个环节都需要投入大量的精力。代建企业必须构建“咨询+融资+建设+运营”的全链条服务模式,从前置介入组织协商,到中端统筹梳理流程,再到后端延伸挖掘价值,必须深入到项目的每一个环节。

老旧住房更新潮起:代建别错过这波风口(图6)

  前置介入破解“协商博弈难”痛点。居民达成共识是项目启动的第一道关卡,代建企业可组织协商,一方面协助居民成立自治组织,通过可视化方案(如户型优化模拟、资产增值测算)降低沟通成本;另一方面提供产权梳理服务,针对“一房多户”“混合产权”等历史遗留问题,引入专业机构完成权属归集,从源头规避纠纷,能有效提升项目启动效率。

  中端统筹打造“一站式审批引擎”。自主更新项目涉及发改、规划、住建等多个部门,审批流程繁琐是普遍痛点。代建企业需建立“政策解码+流程代办”的审批服务体系,针对地方政策,提前梳理消防、容积率、最小面积等关键指标的弹性空间;组建专职报批团队,打通部门沟通渠道,将多宗地并宗审批等经验标准化,缩短审批周期。

  后端延伸挖掘“微空间运营价值”。原拆原建项目的盈利空间除建设利润外,还有运营价值。代建企业可依托政策允许的增容空间,参与配套设施的规划与运营。在居住配套方面,可联合物业企业提供“电梯运维+智慧安防”的长期服务;在商业配套方面,通过代建换经营权的模式,运营新增的社区便利店、养老驿站等设施,为项目创造持续现金流。

  老旧住房自主更新项目普遍面临资金筹措瓶颈,代建企业作为组织方,需协调组织资金整合与联动,通过构建多元融资生态破解难题。代建企业通过撬动政府、居民、社会资本等多方资源,为项目全周期资金需求提供稳定支撑,构建起适配自主更新项目特点的多元融资体系。

老旧住房更新潮起:代建别错过这波风口(图7)

  精准对接政策资金与补贴。代建企业应建立全国性政策资金数据库,分类梳理不同地区的补贴标准、申请条件与拨付流程,协助居民完成材料申报与验收对接,争取更多政策补贴。同时,充分利用税收优惠政策,为居民与产权单位办理税费减免,降低综合成本。

  创新居民融资服务方案。针对部分居民出资能力不足的问题,代建企业可联合金融机构开发专项产品。一方面对接政策性银行,争取低息、长周期的“更新贷”;另一方面探索“产权抵押+分期还款”模式,允许居民以威廉希尔官方网站改建后的房屋产权为抵押,分阶段支付建设费用,降低前期资金压力。

  引入社会资本参与运营。对于具备运营潜力的项目,代建企业可作为枢纽引入社会资本。通过“建设+运营”打包模式,吸引社会资本参与,将改造后形成的商业设施经营权或未来收益权作为投资回报,以增强造血能力。

  在市场布局上,北、上、广、浙等自主更新先行区域,政策体系完善、试点经验丰富且居民需求旺盛,代建企业须将其作为核心攻坚区集中资源投入,以快速抢占市场先机;对湖南、湖北等已启动局部试点、政策框架逐步清晰且存量改造需求逐步释放的潜力拓展区,代建企业应积极探索是否可复制成熟模式;对政策尚在酝酿阶段、但老旧住房存量大且具备潜在需求的机会储备区,代建企业应提前开展调研,为后续市场开拓做好储备。

老旧住房更新潮起:代建别错过这波风口(图8)

  2025三季度政策盘点丨优化限购出现新突破,各地收购存量土地专项债发行加速

  ●4万+房地产报告每日更新,涵盖住宅市场、房企研究、土地市场、物业研究、政策解读、指数研究等诸多领域;

  ●2300个城市地产数据、225万宗土地的推出成交信息、40万个住宅项目和5万栋商用物业的交易数据;

  ●中国城市投资吸引力排名,百城房价,查城市、查房企、查地产数据、查房地产政策;

  ●京津冀、长三角、珠三角、成渝、长江中游等核心城市群集中供地、土地拍卖快讯。

Copyright © 2025 英国威廉希尔股份有限公司 版权所有   冀ICP备19019220号-1