英国·威廉希尔(股份有限公司)williamhill-唯一中文官方网站

当前位置: 主页 > 适老前沿 > 行业动态

2025年湖北省老旧小区改造行业发展现状剖析:行业发展背景、改造现状、招投标与典型案例「图」

作者:小编发布时间:2025-11-28 00:16

  老旧小区是指建成年代较早、失养失修失管、市政配套设施不完善、社区服务设施不健全、居民改造意愿强烈的住宅小区,2000年底前建成的老旧小区是改造的重点。随着城市化进程的加速,老旧小区已难以满足现代城市居民的生活需求。大量老旧小区的存在不仅影响了居民的生活质量,也制约了城市的可持续发展。然而,老旧小区改造面临着技术改造难题、资金筹措困境、后续管理缺失、居民参与度不足以及政策与制度支持不力等多重挑战。

2025年湖北省老旧小区改造行业发展现状剖析:行业发展背景、改造现状、招投标与典型案例「图」(图1)

  2024年末,湖北常住人口为5834万人,比2023年末减少4万人。城镇化水平不断提高。2024年末,湖北城镇人口3871万人,比2023年增长49万人。全省城镇人口比重达66.35%,继续保持中部第1位,比2023年末提高0.88个百分点。2023年湖北省少年儿童抚养比为21.80%,比上年下降0.7个百分点;老年人口抚养比为24.9%,比上年增长了1个百分点。

2025年湖北省老旧小区改造行业发展现状剖析:行业发展背景、改造现状、招投标与典型案例「图」(图2)

2025年湖北省老旧小区改造行业发展现状剖析:行业发展背景、改造现状、招投标与典型案例「图」(图3)

  湖北省在老旧小区改造方面出台了一系列政策,从明确改造范围、内容、目标,到提供资金支威廉希尔williamhill持、实施优惠政策,再到规范工作流程、防范腐败作风问题以及注重适老化改造等,形成了较为全面的政策体系。这些政策有力地推动了老旧小区改造工作的开展,提升了居民的生活质量,促进了相关产业发展,让老旧小区改造成为民生工程、发展工程和廉洁工程。

2025年湖北省老旧小区改造行业发展现状剖析:行业发展背景、改造现状、招投标与典型案例「图」(图4)

2025年湖北省老旧小区改造行业发展现状剖析:行业发展背景、改造现状、招投标与典型案例「图」(图5)

  据统计,湖北省2000年以前建成的老旧小区有2.1万个,2019年以来湖北省老旧小区改造工作驶入快车道。2024年,湖北省纳入中央改造计划小区共6479个,涉及居民97.75万户、建筑面积9883.15万平方米。目前已开工小区6496个,开工率100.26%。

2025年湖北省老旧小区改造行业发展现状剖析:行业发展背景、改造现状、招投标与典型案例「图」(图6)

  据湖北省住房和城乡建设厅消息,截至2025年2月,湖北省已累计完成加装电梯8306部。其中,2024年加装电梯3513部,完成湖北省政府十大民生实事目标(2000部)的175.65%,是2023年加梯量(2162部)的1.6倍,并在此过程中逐渐探索出了一整套“湖北经验。”

  据统计,湖北省有各类电梯超过40万台,其中住宅电梯约占六成。截至2024年年底,湖北省使用年限超过15年的“高龄”电梯约有13000台。武汉市统建大江园北苑小区的25台老电梯,是首批享受“以旧换新”政策的老旧住宅电梯,新电梯有望在2025年春节前上岗。

2025年湖北省老旧小区改造行业发展现状剖析:行业发展背景、改造现状、招投标与典型案例「图」(图7)

  2024年5月,湖北省住建厅联合省发改委、省经信厅、省财政厅、省市场监管局等部门22日印发了《湖北省推进建筑和市政基础设施设备更新工作实施方案》,方案提出,在燃气管道及设施设备更新方面的任务是:2024年,湖北省老改造城镇燃气问题管道2400公里,更新或报废不符合现行标准的气液双相液化石油气钢瓶9300只。

2025年湖北省老旧小区改造行业发展现状剖析:行业发展背景、改造现状、招投标与典型案例「图」(图8)

  2024年年初,湖北省十大民生实事清单提出,新建嵌入式城市口袋公园220个。湖北省各级园林绿化部门以口袋公园建设为抓手,办好民生实事,努力实现“出门见园,推窗见景”。截至2024年年底,湖北省共“上新”口袋公园260个,完成年度任务的118%。

2025年湖北省老旧小区改造行业发展现状剖析:行业发展背景、改造现状、招投标与典型案例「图」(图9)

  相关报告:华经产业研究院发布的《2025-2031年湖北省老旧小区改造行业市场全景分析及发展趋势预测报告》

  根据湖北省公共资源交易和政府采购一体化服务平台信息,截止至2025年4月20日,湖北省老旧小区改造项目招标公告发布数量为2300余件,中标结果公示数量为2300余件,目前现有招标计划800余件。

2025年湖北省老旧小区改造行业发展现状剖析:行业发展背景、改造现状、招投标与典型案例「图」(图10)

2025年湖北省老旧小区改造行业发展现状剖析:行业发展背景、改造现状、招投标与典型案例「图」(图11)

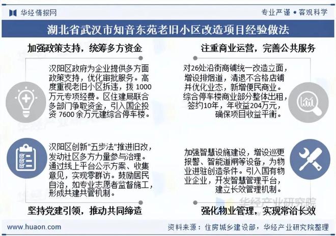
  湖北省武汉市知音东苑建成于上世纪80年代,原由4个小区组成,共有居民楼39栋、2426户,改造前,居民出行难、停车难,房屋漏水、外墙脱落、水压不足、消防通道堵塞等问题突出。

  知音东苑老旧小区改造项目于2023年2月开工,2024年12月全面竣工。拆除小区围墙430余米、违章建筑1.2万平方米,打通消防安全通道,小区道路由3.5米拓宽至7米,新建综合停车楼提供停车位401个,开辟空间建设便民停车场、增加地面车位230个。建设一处240平方米的灯光篮球场(半场),配建15部智慧娱乐健身设备。补齐楼道灯702个、室外照明设施240个,对场地内有高差的部位添加无障碍坡道和扶手。安装楼梯间休息座椅1200个改造公共活动场地,增设棋牌桌10套、休憩座椅80套。

2025年湖北省老旧小区改造行业发展现状剖析:行业发展背景、改造现状、招投标与典型案例「图」(图12)

2025年湖北省老旧小区改造行业发展现状剖析:行业发展背景、改造现状、招投标与典型案例「图」(图13)

  华经产业研究院通过对中国老旧小区改造行业海量数据的搜集、整理、加工,全面剖析行业总体市场容量、竞争格局、市场供需现状及行业典型企业的产销运营分析,并根据行业发展轨迹及影响因素,对行业未来的发展趋势进行预测。帮助企业了解行业当前发展动向,把握市场机会,做出正确投资决策。更多详细内容,请关注华经产业研究院出版的《2025-2031年湖北省老旧小区改造行业市场全景分析及发展趋势预测报告》。

  华经情报网隶属于华经产业研究院,专注大中华区产业经济情报及研究,目前主要提供的产品和服务包括传统及新兴行业研究、商业计划书、可行性研究、市场调研、专题报告、定制报告、工业园区大数据、产业链地图等。涵盖文化体育、物流旅游、健康养老、生物医药、能源化工、装备制造、汽车电子、农林牧渔等领域,还深入研究智慧城市、智慧生活、智慧制造、新能源、新材料、新消费、新金融、人工威廉希尔williamhill智能、“互联网+”等新兴领域。

Copyright © 2025 英国威廉希尔股份有限公司 版权所有   冀ICP备19019220号-1