英国·威廉希尔(股份有限公司)williamhill-唯一中文官方网站

当前位置: 主页 > 适老前沿 > 行业动态

恭喜了!总投资2亿!金华21个老旧小区即将大改造具体名单公布!快看看有没有你家小区!?

作者:小编发布时间:2026-01-13 22:41

  1月9日, 金华市婺城区老旧小区及基础设施改造提升工程设计招标预公示发布,本次项目总投资约20634万元,涉及金华市区21个老旧小区。快看看有没有你家小区。即将大改造了!

恭喜了!总投资2亿!金华21个老旧小区即将大改造具体名单公布!快看看有没有你家小区!?(图1)

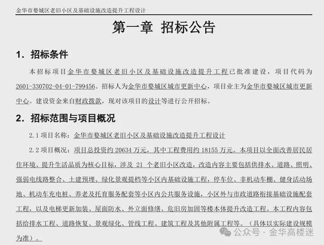
  项目概况:项目总投资约20634万元,其中工程费用约18155万元。本项目以全面改善居民居住环境、提升生活品质为核心目标,涉及21个老旧小区改造,改造内容主要包括供排水、道路、照明、强弱电线路整合、土建预埋、绿化景观提档等小区内基础设施工程,停车位、非机动车棚、健身活动场地、机动车充电桩、养老及托育服务配套等小区内公共服务设施,小区外与市政道路衔接基础设施配套工程,以及电梯更新加装、屋面防水、外立面修缮、危旧房加固等楼本体提升改造工程。本工程内容包括给排水工程、道路恢复、景观绿化、管线工程、建筑工程及其他附属工程等。(具体以实际建设规模为准)

  项目地点:位于金华市婺城区,涵盖了双桥小区、园丁新村、实验小学宿舍、红房子小区、滨江小区、耀江苑小区、华电新村小区、华核新村小区、邮电宿舍、星河湾、汇鑫花园南区、汇鑫花园北区、龙华大厦、龙华小区、碧春花园、翠园小区、鸿欣苑、万安家苑、西湖花园、银河西苑、小康小区共21个小区(其中2000年前老旧小区11个,2000~2005年间老旧小区10个)。

恭喜了!总投资2亿!金华21个老旧小区即将大改造具体名单公布!快看看有没有你家小区!?(图2)

  一、道路交通工程:本次改造对小道路宽度适当拓宽,按现状平面恢复,针对小区存在车位不足情况,及现状小区内部交通无法有效组织,本次设计将根据小区实际情况,对交通组织进行设计,规范小区内部交通及增加停车位设置,缓解停车困难问题,保证小区居民出行顺畅。

  二、排水工程:本次改造覆盖范围内,老旧小区部分采用合流制排水系统,其余小区为分流制;目前所有小区的排水管道及构筑物普遍存在严重渗漏、淤堵、沉降等病害。本次改造将对雨、污水管道实施全断面开挖重建,同步新建配套雨污水管道及排水构筑物,彻底解决排水隐患。

  三、给水工程:现有给水管网多因使用年限较长,存在管道老化、腐蚀、渗漏等问题,部分区域还存在水压不足、供水不稳定等情况,影响居民正常用水。本次改造将对老旧给水管网进行全面排查评估,对老化破损管道实施更换改造,优化给水管网布局;同时,检查维护或增设加压供水设施,保障小区居民生活用水的稳定性、安全性与可靠性,同步完善给水配套附属设施的修缮与新建工作。

  四、其他专业管线工程:针对强弱电管线架空线较多,本次设计预留强弱电管线土建管线,同时对开挖过程中影响的其他管线进行加固处理。

  六、小区环境及服务功能:结合海绵城市理念,对老旧小区绿化进行提档改造,有条件的小区设置雨水花园或者雨水蓄水设施;在小区适当位置增设健身器材区、设置非机动车棚及垃圾房等,提升小区整体环境及服务质量。

  七、建筑危房加固工程:小区部分建筑因建设年代久远,长期缺乏规范维护,已出现明显结构安全隐患,具体表现为墙体开裂、梁柱混凝土剥落、钢筋锈蚀、楼体轻微沉降等问题,部分建筑已达到危房等级,无法保障居民居住安全,亟需进行专项加固处理。

  八、养老及托育服务配套工程:小区建成年代较早,未规划建设老年活动威廉希尔中心,现有公共空间无法满足老年人休闲娱乐、互助交流的需求;同时,缺乏专业托育点,无法为小区内婴幼儿家庭提供便捷、安全的托育服务,难以适配当前“一老一小”重点服务保障需求。

  设计周期:45个工作日【合同签订后,5个工作日内完成方案设计;方案论证(或审批)通过后10个工作日内完成初步设计;初步设计评审通过后30个工作日内完成施工图设计(包括提交图审合格图纸)】。

  21个小区将改造!近日,金华市婺城区老旧小区及基础设施改造提升工程设计招标公共发布。

  项目地点:位于金华市婺城区,涵盖了双桥小区、园丁新村、实验小学宿舍、红房子小区、滨江小区、耀江苑小区、华电新村小区、华核新村小区、邮电宿舍、星河湾、汇鑫花园南区、汇鑫花园北区、龙华大厦、龙华小区、碧春花园、翠园小区、鸿欣苑、万安家苑、西湖花园、银河西苑、小康小区共21个小区(其中2000年前老旧小区11个,2000~2005年间老旧小区10个)。

  项目总投资约20634万元,其中工程费用约18155万元。本项目以全面改善居民居住环境、提升生活品质为核心目标,涉及21个老旧小区改造,改造内容主要包括供排水、道路、照明、强弱电线路整合、土建预埋、绿化景观提档等小区内基础设施工程,停车位、非机动车棚、健身活动场地、机动车充电桩、养老及托育服务配套等小区内公共服务设施,小区外与市政道路衔接基础设施配套工程,以及电梯更新加装、屋面防水、外立面修缮、危旧房加固等楼本体提升改造工程。本工程内容包括给排水工程、道路恢复、景观绿化、管线工程、建筑工程及其他附属工程等。(具体以实际建设规模为准)。

  预计未来七天晴多雨少,18日前气温逐渐回升,昼夜温差较大,19日前后起受强冷空气影响,有一次降温、雨(雪)和风力增大天气过程。

  1月17日(星期六):白天多云,夜里多云到阴,局部有小雨,温度10~21℃,偏东风2~3级

  1月18日(星期天):白天多云,夜里多云转阴,部分地区有小雨,温度12~22℃,偏东风2~3级

  *本文所有内容仅供参考,一切以官方发布实际实施为准,本文封面图来源网络仅为配图与本文无关。

Copyright © 2025 英国威廉希尔股份有限公司 版权所有   冀ICP备19019220号-1